Ce poti afla din acest articol:
- Decontaminarea instrumentarului
- Clatirea si Curatarea instrumentarului
- Inspectia si lubrifierea
- Ambalarea corecta
- Sterilizarea conforma
- Controlul sterilizarii
Dezinfectia si sterilizarea corecta a instrumentarului medical este esentiala pentru a preveni raspandirea bacteriilor, virusurilor si a microorganismelor patogene.
Prin sterilizarea corecta si completa se asigura un mediu sanatos si sigur, atat pentru pacienti cat si pentru procedurile medicale efectuate.
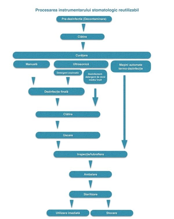
In cele ce urmeaza vom parcurge, in detaliu, protocolul corect si complet pentru dezinfectia si sterilizarea instrumentarului stomatologic, in conformitate cu normele in vigoare.
1.Decontaminarea instrumentarului
Protocolul pentru dezinfectia si sterilizarea instrumentarului stomatologic presupune mai multe etape. Prima dintre ele este decontaminarea, o etapa importanta deoarece:
- reduce incarcatura microbiana a instrumentelor
- protejeaza personalul medical in cursul manipularilor ulterioare
- previne uscarea materiei organice pe instrumente
- usureaza etapele ulterioare de curatare
Imediat dupa utilizare, instrumentarul mare se imerseaza in solutia cu dezinfectant, intr-o cuva cu capac, iar cel de dimensiuni mici (freze, ace, etc) in cutia rotunda prevazuta cu sita. Este foarte important sa se respecte concentratia recomandata de producator si timpul de contact dintre instrumentar si solutia dezinfectanta.
In cuva se utilizeaza un produs dezinfectant de nivel ridicat, schimbat zilnic sau mai des, la nevoie (in cazul unui grad crescut de contaminare).
Important! Pe capacul cuvei trebuie sa fie inscriptionate: numele dezinfectantului (Ex: Ezo-Forte – Dr.Mayer), concentratia de lucru (Ex: Concentratie 1%), timp de actiune (Ex: 15 min), data prepararii, valabilitate solutie.
Se recomanda evitarea produselor ce au aldehide in compozitie (acestea fixeaza proteinele).
2. Clatirea si Curatarea instrumentarului
Acestia sunt urmatorii pasi importanti in protocolul pentru dezinfectia si sterilizarea instrumentarului stomatologic. Dupa decontaminarea instrumentarului stomatologic, se recomanda clatirea cu apa din abundenta.
In acest mod se indeparteaza toate urmele de substante dezinfectate ramase pe instrumentar.
Orice reziduu neindepartat poate afecta atat instrumentarul cat si intreg procesul de sterilizare.
Exista mai multe modalitati de curatare a instrumentarului stomatologic:
2a. Curatarea Manuala
Curatarea manuala este metoda preferata insa este consumatoare de timp si riscanta din punct de vedere al sigurantei operatorului (risc crescut de intepare).
Operatorul poarta obligatoriu manusi groase, masca si ochelari de protectie.
Se utilizeaza perii de forme si marimi adecvate, intr-o tavita cu dezinfectant de nivel ridicat. Sunt periate atent toate zonele instrumentelor, cu precadere locurile retentive (ex: partea activa a frezelor).
2b. Curatarea Ultrasonica
Curatarea ultrasonica este o metoda eficienta si adecvata instrumentarului stomatologic, cu precadere instrumentelor de mici dimensiuni (freze, ace etc.).
Se utilizeaza o baie(cuva) ultrasonica, conform indicatiilor producatorului (timp, temperatura). In cuva se foloseste un dezinfectant de nivel ridicat.
Pe capacul cuvei se noteaza: nume dezinfectant, concentratie, timp de actiune, data prepararii, valabilitate.
Solutia dezinfectanta se schimba zilnic sau mai des daca se observa o contaminare abundenta.
Atentie! Baile ultrasonice trebuie sa permita instrumentelor sa fie complet acoperite de solutia dezinfectanta si sa nu fie inghesuite. Prezenta capacului este obligatorie, datorita vaporilor cu risc chimic si biologic.
Periodic, testati eficacitatea cu o folie de aluminiu care, dupa aproximativ 5 minute in cuva cu dezinfectant, trebuie sa prezinte perforatii multiple.
Nota: Acelasi produs, dezinfectant de nivel ridicat, poate fi utilizat in baia(cuva) statica si in baia cu ultrasunete. Aceasta usureaza gestiunea stocurilor, reduce riscul de erori la diluarea produselor sau de incompatibilitate intre produse.
2c. Masini automate de curatare-termodezinfectie
Reprezinta in acest moment cea mai recomandata metoda de curatare si dezinfectie, eliminand complet timpii manuali cu riscurile asociate. Se vor utiliza ciclurile presetate si dezinfectantul indicat de producator.
In cazul utilizarii cuvelor ultrasonice sau masinilor automate, sunt necesare instructiunile de utilizare si fisa tehnica in limba romana.
Atunci cand se folosesc masini automate de curatare(termodezinfectare), instrumentele ies gata limpezite si uscate.
Dupa curatarea automata sau ultrasonica se recomanda clatirea finala a instrumentarului cu apa din abundenta.
- In cazul instrumentarului autoclavabil, acesta este si clatit in cadrul programului standard, in cazul utilizarii masinilor automate de curatare.
- In cazul instrumentarului termolabil, se va realiza o sterilizare chimica la rece, conform art 16, 17 si 18 din ordinul MS 961/2016. Acest tip de sterilizare se recomanda: materialelor senibile la temperaturile ridicate, ce nu pot fi sterilizate in autoclav sau materialelor si intrumentarului ce trebuie sterilizate urgent. Aceasta metoda este indicata exclusiv materialelor ce pot fi introduse in lichide.
- Nota: Marea majoritate a instrumentarului stomatologic este autoclavabila, putine dispozitive se preteaza sterilizarii chimice la rece.
In momentul achizitiei oricarui dispozitiv medical reutilizabil, este indicata achizitionarea exclusiv a produselor autoclavabile. Producatorul este obligat sa precizeze in prospect metoda de dezinfectie-sterilizare.
3. Inspectia si lubrifierea
Uscarea instrumentarului se realizeaza cu prosoape curate, special rezervate acestui scop, preferabil de unica folosinta, jet de aer comprimat sau masini de uscare.
Instrumentarul va fi inspectat cu atentie iar cel deteriorat va fi aruncat (ex: ace de canal despiralate, freze tocite, etc.)
In cazul instrumentarului procesat in masinile automate de curatare-dezinfectie, acesta iese uscat.
Unde este cazul, se realizeaza lubrifierea instrumentarului (turbine, piese cot) cu spray-ul lubrifiant.
4. Ambalarea corecta
Instrumentarul medical necesita ambalare in vederea sterilizarii propriu-zise, astfel:
- instrumentarul se ambaleaza individual in pungi de sterilizare speciale si se sigileaza;
- se pregatesc grupuri de ace si freze pentru diferite tipuri de manopere sau se ambaleaza individual in pungi de sterilizare si se sigileaza.
5. Sterilizarea conforma
In medicina dentara, sterilizarea se realizeaza cu un Autoclav de clasa B, alegand unul din programele presetate corespunzatoare materialelor introduse.
Pungile de sterilizare
Pungile de sterilizare se plaseaza in tavile autoclavului, fara sa fie inghesuite, cu partea transparenta in jos.
Important! Pe fiecare punga de sterilizare se lipeste o eticheta cu indicator de proces pentru sterilizarea cu abur.
Pe eticheta cu indicator de proces se noteaza: indicativul asistentei care a efectuat sterilizarea, data sterilizarii, numarul ciclului de sterilizare, si data expirarii.
Etichetele pot fi completate manual, insa se recomanda aplicarea si completarea lor cu ajutorul unui aparat de etichetare pentru a evita perforarea manuala prin intermediul instrumentelor de scris.
Marcajele pe punga se fac in afara zonei de sigilare, pentru a nu periclita siguranta pachetului.
Nota: Valabilitatea mentinerii sterilitatii in pungile sigilate este de 2 luni, cu conditia mentinerii integritatii ambalajului.
Pungile de sterilizare sunt prevazute cu indicator fizico-chimic de modificare a culorii.
Codul trusei se va regasi inregistrat pe tot parcursul circuitului de reprocesare a instrumentarului in toate registrele din sterilizare, inclusiv in documentele medicale ale pacientului, prin atasarea etichetei dublu adezive sau documentarea electronica a trasabilitatii.
Important! In fiecare punga de sterilizare, impreuna cu instrumentarul, se introduce obligatoriu un Test Integrator Clasa 5.
Nota:
- La fiecare ciclu de sterilizare raportul printat va fi analizat si atasat in registrul de evidenta al sterilizarii.
- In fiecare camera de sterilizare trebuie sa existe o Legenda – un document in care se noteaza abrevierile folosite in toate registrele de sterilizare (Ex: Freze – Fr, Trusa de consultatie – TC, Asistenta Elena – AE, etc.)
Registrul de sterilizare
In registrul de evidenta al sterilizarii se noteaza:
- Data si numarul aparatului (daca exista mai multe autoclave)
- Continutul (aici pot fi folosite abrevierile din Legenda) si numarul obiectelor din sarja (Ex: TC 5 – ceea ce reprezinta 5 truse de consultatie)
- Numarul sarjei
- Temperatura, presiunea la care s-a efectuat sterilizarea, ora de incepere/incheiere a ciclului.
- Numele (abrevierea) si semnatura asistentei care a efectuat sterilizarea
- Diagrama printata (raportul din autoclav pentru fiecare ciclu de sterilizare)
- Rezultatele indicatorilor fizico-chimici (banda sterilizare) si a testelor biologice (daca e cazul).
6. Controlul sterilizarii
Controlul sterilizarii se poate efectua astfel:
A. Zilnic: Testul de Vacuum, cu autoclavul gol.
B. Cel putin o data pe saptamana:
- Prin testul Bowie&Dick – acesta controleaza capacitatea si calitatea penetrarii aburului prin materialul poros (comprese, rulouri etc). Acesta se repeta de fiecare data cand se efectueaza sterilizarea materialului poros.
- Prin testul Helix – acesta controleaza capacitatea si calitatea penetrarii aburului prin tubulatura (piese de mana, anse de detartraj, etc). Acesta se repeta de fiecare data cand sunt sterilizate instrumente cu tubulatura.
C. La fiecare sarja de sterilizare: cu indicator biologic, in cazul in care se sterilizeaza materiale sau dispozitive implantabile.
Nota: Inspectia tehnica a autoclavelor se realizeaza trimestrial, de catre o firma autorizata ANMDMR.
Dupa fiecare sterilizare instrumentele pot fi utilizate imediat daca este cazul, sau depozitate intr-un mediu curat si sigur, protejat impotriva contaminarii si accesului neautorizat.
Descopera mai multe informatii utile in urmatoarele articole:
- Mentenanta Saptamanala A Autoclavului
- Indicatori de Sterilizare – Ghid pentru Asistente
- Testele de Autoclav in Stomatologie – Ce sunt? Cum se folosesc?
- Indicatorii Chimici Clasa 5 – Ce sunt? Cand si cum se folosesc?
Vezi ofertele disponibile pentru autoclave pe Dentstore.ro


